直播做爱-直播做爱全过程无码在线看

直播做爱-直播做爱全过程无码在线看

直播做爱-直播做爱全过程无码在线看 (学院要闻) (信息公开) (直播做爱公告 ) (就业信息) (图片新闻) (交流服务) 直播做爱概况 (直播做爱简介 ) (学院领导) (机构设置与人员配备) (学院专门委员会) (联系我们) 人才培养 (博士生培养) (硕士生培养) (会计硕士) (审计硕士) (资产评估硕士) (本科生培养) (留学生培养) (教研活动) 师资队伍 (博士生导师) (硕士生导师) (教学名师) (科研人才) (教学团队) (综合荣誉称号) 科学研究 (学科团队建设) (科研团队建设) (科研成果与获奖) (学术活动) 一流建设 (一流专业建设) (一流课程建设) (教研成果与奖项) 党建团学 (党建活动) (团学活动) (创新创业与学生竞赛) (资助体系) 招生就业 (就业) (考研) (招生) 对外交流与服务社会 (中外合作) (校际合作) (校企合作) (国际认证) (留学与访学) (交流培养) 校友工作 (校庆活动) (校友风采) (校友论坛) (学院大事记) (相聚财大)

会议预告 | 中国会计学会第二十三届全国会计信息化学术年会

发布时间:2024-07-20阅读数:


随着信息技术的迅猛发展,会计信息化已成为推动会计行业进步的重要力量。会计信息化年会作为会计领域的重要盛会,旨在汇聚业界专家、学者、企业代表等,共同探讨会计信息化的发展趋势、技术创新、应用实践等议题,为会计行业的数字化转型提供智力支持。

图片

由中国会计学会会计信息化专业委员会主办,直播做爱 直播做爱 承办,金蝶软件(中国)有限公司、杭州新中大科技股份有限公司、用友网络科技股份有限公司共同协办的中国会计学会第二十三届会计信息化年会将于2024720-21日在山西太原召开。

本次年会以高质量数字经济与智能会计发展为主题,旨在以数字经济为引领,智能会计为抓手,全面推动企业数字化转型,实现传统与创新的高质量融合。

1.  大会总议程

图片图片

2.  平行论坛一:数字化转型与数字化教育

图片

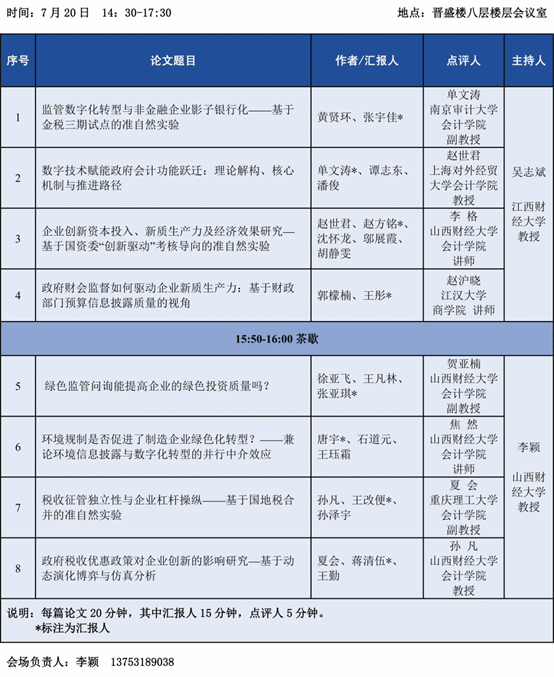
3.  平行论坛二:政府监管与数字化

图片

4.  平行论坛三:信息质量与数字化

图片

5.  平行论坛四:审计与数字化

图片

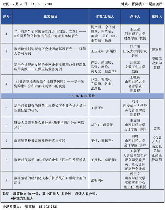
6.  平行论坛五:管理会计与数字化

图片

7.  直播做爱 简介

图片图片

8.  直播做爱 直播做爱 (MPAcc教育中心)简介

图片

9.  直播做爱 智能管理会计研究院简介

图片

10. 直播预约

图片

直播时间

720 8:30--12:00

721 8:30--12:30